内蒙古环评

专业从事环境影响评价、环境现状检测、竣工环境保护验收

环境监理与清洁生产审核等工作的专业服务机构




内蒙古环评
您当前的位置 : 首 页 > 新闻中心 > 行业新闻

市场准入负面清单(2025年版)

2025-04-24 15:08:39

国家发展改革委 商务部 市场监管总局关于印发

《市场准入负面清单(2025年版)》的通知

发改体改规〔2025〕466号

各省、自治区、直辖市人民政府,新疆生产建设兵团,中央和国家机关有关部门:

《市场准入负面清单(2025年版)》已经党中央、国务院批准,自即日起印发实施,请结合实际认真贯彻落实。2022年3月12日发布的《市场准入负面清单(2022年版)》(发改体改规〔2022〕397号)同时废止。

国家发展改革委

商务部

市场监管总局

2025年4月16日




关于《市场准入负面清单(2025年版)》有关情况的说明

实行市场准入负面清单制度,是党中央、国务院作出的重大决策部署,是构建高水平社会主义市场经济体制的重要制度安排。经党中央、国务院批准,《市场准入负面清单(2025年版)》由国家发展改革委、商务部、市场监管总局联合发布。现将有关要求说明如下。

一、市场准入负面清单事项类型和准入要求。市场准入负面清单分为禁止和许可两类事项。对禁止准入事项 ,经营主体不得进入,政府依法不予审批、核准,不予办理有关手续;对许可准入事项,地方各级政府要公开法律法规依据、技术标准、许可要求、办理流程、办理时限,制定市场准入服务规程 ,由经营主体按照规定的条件和方式合规进入;对市场准入负面清单以外的行业、领域、业务等,各类经营主体皆可依法平等进入。对未实施市场禁入或许可准入但按照备案管理的事项 ,不得以备案名义变相设立许可。

二、市场准入负面清单管理措施适用范围。市场准入负面清单依法列出中华人民共和国境内禁止或经政府许可方可投资经营的行业、领域、业务等。针对所有组织和个人普遍采取的管理措施,针对非投资经营活动的管理措施、准入后管理措施、备案类管理措施、职业资格类管理措施,只针对境外经营主体的管理措施,以及针对生态保护红线、自然保护地、饮用水水源保护区等特定地理区域、空间的管理措施等不列入市场准入负面清单,从其相关规定。

三、市场准入负面清单管理措施法定依据。列入清单的市场准入管理措施 ,由法律、行政法规、国务院决定或地方性法规设定 ,省级人民政府规章可设定临时性市场准入管理措施。全国人大及其常委会或国务院根据需要 ,依法授权在特定范围调整或暂停实施市场准入管理措施的 ,从其规定。清单实施中 ,因防范经济运行突发重大风险等特殊原因 ,经党中央、国务院同意 ,有关部门可采取临时性市场准入管理措施。为保护公共道德 ,维护公共利益 ,有关部门依法履行对文化领域和与文化相关新产业的市场准入政策调整和规制的责任。

四、市场准入负面清单一致性要求。各类按要求编制的全国层面准入类清单目录,全部纳入市场准入负面清单管理。产业结构调整指导目录、政府核准的投资项目目录,纳入市场准入负面清单,地方对两个目录有细化规定的 ,从其规定。地方国家重点生态功能区和农产品主产区产业准入负面清单(或禁止限制目录)及地方按照党中央、国务院要求制定的地方性产业结构禁止准入目录,统一纳入市场准入负面清单。上述清单目录修订中,涉及增设市场准入管理措施或增设准入条件的 ,应报国务院同意。各地区、各部门不得另行制定市场准入性质的负面清单。

五、市场准入负面清单与其他准入规定之关系。境内外经营主体统一适用市场准入负面清单的各项规定 ,境外投资者还需适用《外商投资准入特别管理措施(负面清单)》的有关规定;境外服务提供者以跨境形式提供服务的,还需适用《跨境服务贸易特别管理措施(负面清单)》的有关规定。我国参加的国 际公约、与其他国家签署的双多边条约、与港澳台地区达成的相关安排等另有规定的,按照相关规定执行。涉及跨界(境)河流水资源配置调整的重大水利项目和水电站、跨境电网工程、跨境输气管网等跨境事项,以及涉界河工程、涉外海洋科考,征求外事部门意见。

六、市场准入规范化便利化要求。市场准入负面清单实施中,要统筹衔接“证”“照”管理 ,统一各类经营主体登记,推动经营主体经营范围登记与市场准入负面清单管理措施、涉企经营许可事项管理相衔接,强化涉企信息归集共享 ,建立服务经营主体生产经营全流程的机制安排,不断提高企业办事便利度和可预期性。

七、市场准入负面清单信用承诺及履约要求。经营主体以告知承诺方式获得许可但未履行信用承诺的,撤销原发放许可,将其履约践诺情况全面纳入信用记录并共享相关信息,依法依规开展失信惩戒。对拒不履行司法裁判或行政处罚决定、屡犯不改、造成重大损失的经营主体及其相关责任人,依法依规在一定期限内实施市场和行业禁入措施。

八、市场准入负面清单综合监管要求。各级政府部门要按照职责分工,坚决查处违法违规进入行为 ,依法依规对经营主体实施准入后监管,做到事前事中事后监管全覆盖 ,杜绝监管盲区和真空,推动构建政府监管、企业 自觉、行业自律、社会监督互为支撑的协同监管格局。

市场准入负面清单由国家发展改革委、商务部、市场监管总局会同有关部门负责解释。


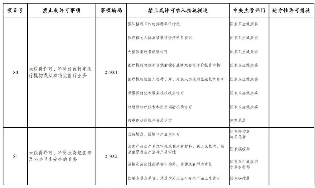
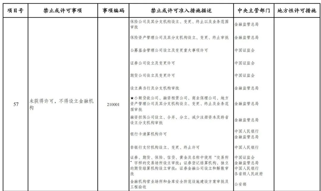
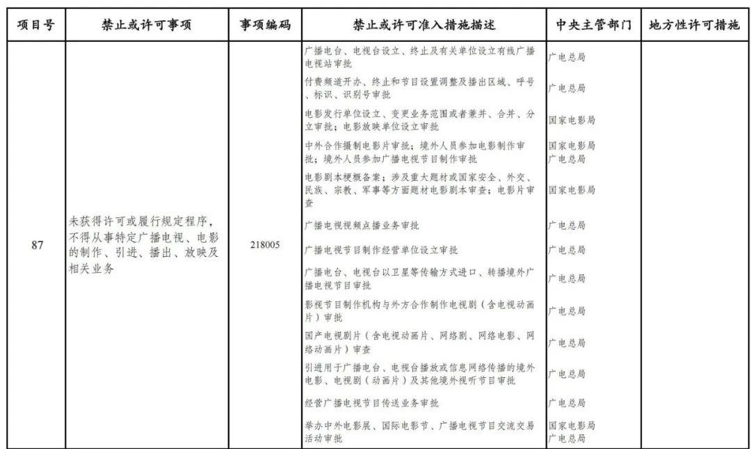
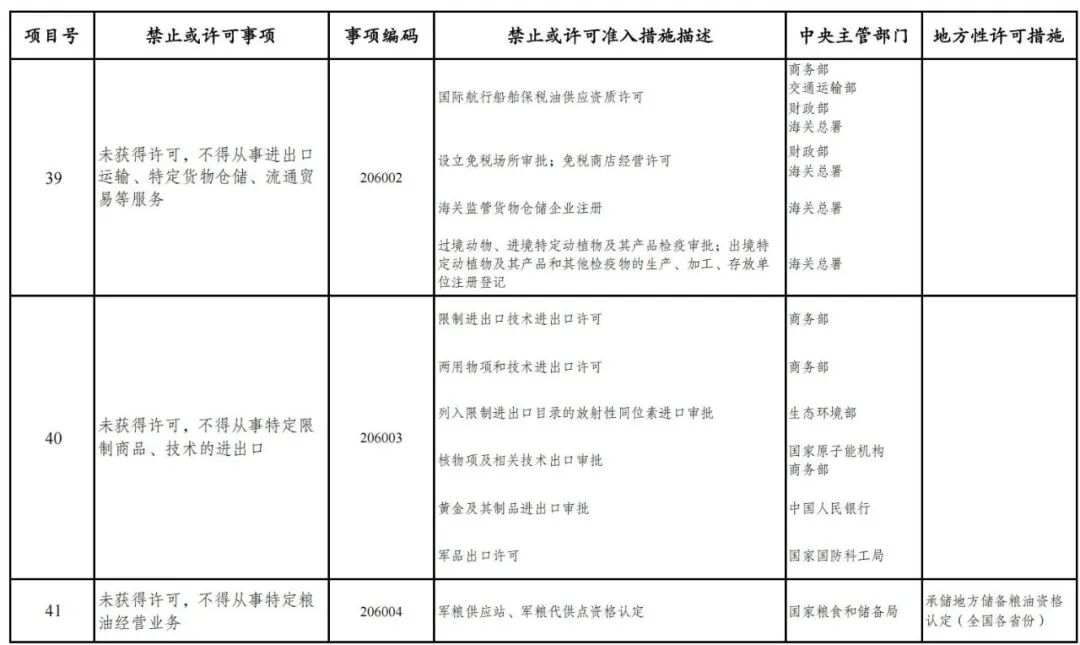
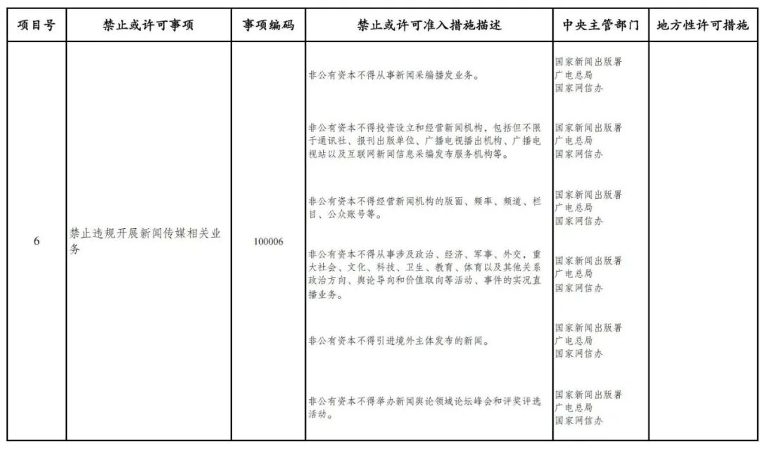
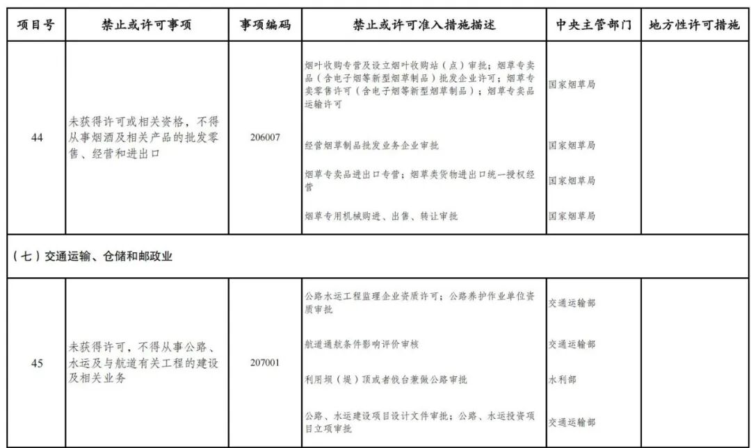
图片
图片
图片
图片
图片
图片
图片
图片
图片
图片
图片
图片
图片
图片
图片
图片
图片
图片
图片
图片
图片
图片
图片



图片
图片
图片
图片
图片
图片
图片
图片
图片
图片
图片
图片
图片
图片
图片
图片
图片
图片
图片
图片






标签

相关产品

相关新闻